[이코테]CHAPTER 06 정렬 - 퀵정렬- 파이썬(Python)
반응형
1) 퀵 정렬
: 기준 데이터를 설정하고 그 기준보다 큰 데이터와 작은 데이터의 위치를 바꾸기. 피벗(Pivot)(교환하기 위한 기준) 사용
- 호어 분할 방식(Hoare Partition)
1. 리스트에서 첫번째 데이터를 피벗 설정
2. 리스트 왼쪽에서부터 피벗보다 큰 데이터를 찾고, 오른쪽에서는 피벗보다 작은 데이터를 찾기
3. 큰 데이터와 작은 데이터 교환

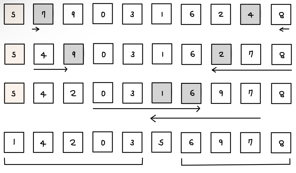
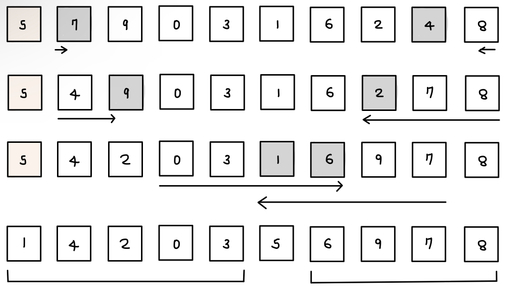
| 1. '5'보다 큰 데이터를 선택하므로 왼쪽에서부터 '5'보다 큰 '7' <->오른쪽에서부터 '5'보다 작은 '4' 둘이 변경 2. '5'보다 큰 데이터를 선택하므로 왼쪽에서부터 '9' 선택 <-> 오른쪽에서부터 '2' 둘이 변경 3. '5'보다 큰 데이터를 선택하므로 왼쪽에서부터 '6' 선택, 오른쪽에서부터 '1' 선택하였는데 이렇게 두 값이 엇갈린 경우 작은 데이터('1')와 피벗의 위치('5')를 변경 4. 피벗의 왼쪽에는 피벗보다 작은 데이터가 위치, 피벗의 오른쪽에는 피벗보다 큰 데이터를 위치하여 왼쪽 리스트와 오른쪽 리스트를 개별적으로정렬 |

| 1. 오른쪽 리스트에서는 '1'을 피벗으로, 왼쪽 리스트에서는 '6'을 피벗으로 설정 오른쪽 리스트는 왼쪽에서부터 '1'보다 큰 '4'<->오른쪽에서부터 '1'보다 작은 '0' 왼쪽 리스트는 왼쪽에서부터 '6'보다 큰 '9', 오른쪽에서부터 '6'보다 작은 값 존재 하지 않으므로 그대로 유지 2. 오른쪽 리스트 왼쪽에서부터 '1'보다 큰 '4', 왼족에서부터 '1'보다 작은 '0'을 선택하였는데 이렇게 두 값이 엇갈린 경우 작은 데이터('0')과 피벗의 위치('1')를 변경 3. 따라서, 0, 1, 5, 6은 위치 고정 |

| 1. 오른쪽 리스트에서는 '2'를 피벗으로, 왼쪽 리스트에서는 '9'를 피벗으로 설정 오른쪽 리스트는 왼쪽에서부터 '2'보다 큰 '4', 오른쪽에서부터는 '2'보다 작은 값이 존재하지 않으므로 그대로 유지 왼쪽 리스트는 왼쪽에서부터 '9'보다 큰 데이터 없음 . 오른쪽에서부터 작은 '8'을 선택하였는데 두 값이 엇갈렸으므로 피벗의 위치('9')와 작은 데이터('8')을 변경 2. 따라서 이번에는 2, 9위치가 고정되어서 0,1,2,5,6,9 위치가 고정된다. |

| 1. 오른쪽 리스트에서튼 '4'를 피벗으로, 왼쪽 리스트에서는 '8'를 피벗으로 설정 오른쪽 리스트는 왼쪽에서부터 '4'보다 큰 데이터 존재하지 않고, 오른쪽에서부터 '4'보다 작은 데이터 '3'이므로 피벗의 위치('4')와 작은 데이터('3')을 변경. 왼쪽 리스트는 왼쪽에서부터 '8'보다 큰 데이터 존재하지 않고, 오른쪽에서부터 '8'보다 작은 데이터 '7'이므로 피벗의 위치('8')와 작은 데이터('7')을 변경 2. 정렬 완료 |
array = [5,7,9,0,3,1,6,2,4,8]
def quick_sort(array,start,end):
if start>=end:#원소가 1개인 경우
return
pivot = start #피벗은 첫번째 원소로 설정
left = start+1
right = end
while left<=right:#작은 데이터, 큰데이터 엇갈리지 않은 경우
#피벗보다 큰 데이터를 찾을 때까지 오른쪽으로 한칸씩 이동(->)
while left<=end and array[left]<=array[pivot]:
left+=1
#피벗보다 작은 데이터를 찾을 때까지 왼쪽으로 한칸씩 이동(<-)
while start<=right and array[right]>=array[pivot]:
right-=1
if left>right:#엇갈린 경우 작은 데이터와 피벗 교체
#작은데이터, 피벗데이터
array[right],array[pivot]=array[pivot],array[right]
else: #엇갈리지 않았을 경우 작은 데이터와 큰 데이터 교체
array[left],array[right]=array[right],array[left]
#분할 이후 왼쪽 부분과 오른쪽 부분에서 각각 정렬 수행
quick_sort(array,start,right-1)
quick_sort(array,right+1,end)
quick_sort(array,0,len(array)-1)
print(array)
파이썬 장점을 살린 퀵 정렬 소스코드
array = [5,7,9,0,3,1,6,2,4,8]
def quick_sort(array):
#리스트 하나 이하의 원소만을 담고 있다며 종료
if len(array)<=1:
return array
pivot=array[0] #피벗을 첫번째 원소
tail=array[1:] #피벗을 제외한 리스트
#피벗보다 작은 값은 왼쪽 배치
left_side=[x for x in tail if x<=pivot] #분할된 왼쪽 부분
#피벗보다 큰 값은 오른쪽 배치
right_side=[x for x in tail if x>pivot] #분할된 오른쪽 부분
return quick_sort(left_side)+[pivot]+quick_sort(right_side)
print(quick_sort(array))
퀵 정렬의 시간 복잡도 : O(NlogN) , 하지만 최악의 경우 시간 복잡도는 O(N^2)이다. 하지만 파이썬은 기본 정렬 라이브러리(sorted)를 이용하면 O(NlogN)을 보장해준다.
반응형
'Study Platform📚 > (알고리즘)- [이코테] 이것이 코딩테스트다 정리' 카테고리의 다른 글
| [이코테]CHAPTER 05 DFS/BFS - 스택, 큐, 재귀함수, DFS (0) | 2022.05.17 |
|---|---|
| [이코테] CHAPTER 06 정렬 - 계수 정렬 (0) | 2022.05.16 |
| [이코테] CHAPTER 07 이진탐색- 순차 탐색, 이분탐색/이진탐색, 이진탐색트리 (0) | 2022.05.13 |
| [이코테] CHAPTER 03 그리디(Greedy) (0) | 2022.05.11 |
| [이코테] CHAPTER 06 정렬- 선택정렬,삽입정렬- 파이썬(Python), 자바(Java) (0) | 2022.04.26 |
댓글
이 글 공유하기
다른 글
-
[이코테]CHAPTER 05 DFS/BFS - 스택, 큐, 재귀함수, DFS
[이코테]CHAPTER 05 DFS/BFS - 스택, 큐, 재귀함수, DFS
2022.05.17 -
[이코테] CHAPTER 06 정렬 - 계수 정렬
[이코테] CHAPTER 06 정렬 - 계수 정렬
2022.05.16 -
[이코테] CHAPTER 07 이진탐색- 순차 탐색, 이분탐색/이진탐색, 이진탐색트리
[이코테] CHAPTER 07 이진탐색- 순차 탐색, 이분탐색/이진탐색, 이진탐색트리
2022.05.13 -
[이코테] CHAPTER 03 그리디(Greedy)
[이코테] CHAPTER 03 그리디(Greedy)
2022.05.11